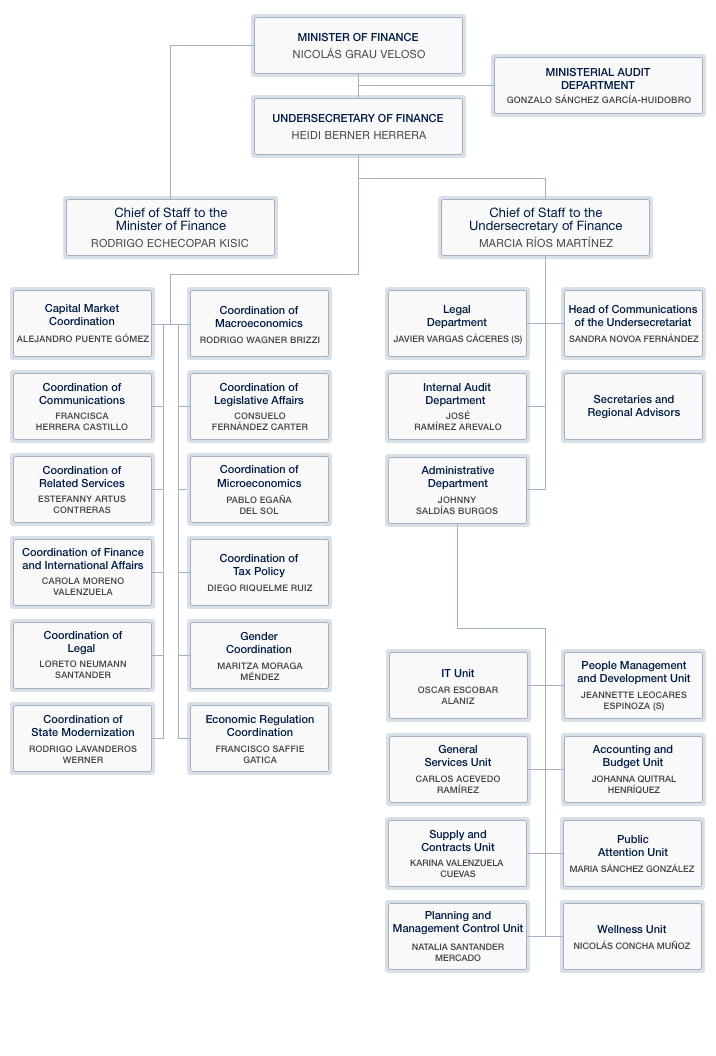
Authorities and Organizational Flowchart

Organizational Flowchart Mario Marcel Cullell Heidi Berner Herrera

Comparte

Tamaño de letra

Otros accesos

Ministry of
Finance
  • Where we work
  • Teatinos 120, Santiago de Chile
  • Call us
  • +56 2 2828 2000

© 2020 Ministry of Finance

Versión en español