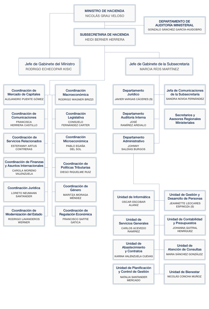
Autoridades y organigrama